交易产品
  • 推荐
  • 商品
  • 指数
  • 股票
名称最新价涨跌幅
GBPUSD1.26279+0.09%
CHINA3003383.8-0.14%
USOil70.395-0.14%
DJ3037985.5-0.04%
XAUUSD2063.88+0.24%

推荐理由

国际市场,公平透明,全球行情不间断。差价合约双向交易,无论涨跌,投资者都有机会通过买入或卖出合约,赚取涨跌差价。

热门推荐

USOil

70.395-0.14%

XAUUSD

2063.88+0.24%

交易平台

Android & IOS用户 扫码下载

iOS下载教程电脑端安装教程下载专区
安东学院
新手 进阶 高手 大师
贵金属投资:监控和管理投资风险的策略 如何在贵金属投资中实现盈利最大化? 贵金属投资:掌握交易心理学 黄金投资:分析师的买入和持有策略 贵金属投资回顾:成功投资者的故事 贵金属市场预测:2024年及以后的展望 黄金投资:如何应对市场的不确定性? 贵金属投资:如何平衡你的投资组合? 投资贵金属:如何识别假金条与假币? 黄金投资的全球视角:从世界各地市场学习
贵金属投资者必知:如何读懂市场信号? 从全球事件看贵金属投资机会:何时入场最佳? 现在投资黄金晚了吗?市场分析师的视角 现在投资黄金晚了吗?市场分析师的视角 贵金属投资的心理游戏:如何避免情绪决策? 贵金属回收和再利用:环境与经济效益 跨国购买贵金属:税收和法规 高级储藏技巧:家庭保险柜与海外储存 贵金属税务规划和策略 贵金属ETF和共同基金:比较和选择
案例研究:历史上的贵金属市场波动 风险管理:对冲策略和工具 国际贵金属交易法律和合规性 贵金属贷款和融资:原理与实践 数字黄金和加密货币:未来的贵金属? 深入挖掘金矿股:评估矿业公司的投资潜力 投资策略:周期性、季节性影响分析 贵金属期货高级策略:套期保值和投机 全球贵金属市场分析:机会与风险 高级技术分析:图表模式和指标深度应用
指导下一代:教育和培养新的贵金属投资者和专家 持续教育:终身学习资源和课程 贵金属市场预测模型:量化分析方法 稀土元素和贵金属:投资新前沿 贵金属市场的地缘政治影响 研究报告:深入分析贵金属供应链 先进的投资组合管理:贵金属作为战略资产 绿色能源和科技中贵金属的角色 贵金属市场的未来:专家访谈和分析 经济周期与贵金属价格的长期趋势
最新活动
  • 12美元迎新红包
帮助中心
交易问题 存款&取款 账号问题 常见问题
每天什么时间进行交易结算? 佣金手续费收取多少? 产品的交易时间? 交易时我能使用杠杆吗? 产品合约到期是什么意思? 交易的时候会收取哪些费用? 单笔交易手数有限制吗? 哪几种情况会触发系统强制平仓? 我可以交易哪些产品?
安东环球取款时间 安东环球取款是否有收费? 存款是否有收费? 存款时间 安东环球如何存款? 安东环球充值有最低要求吗? 安东环球存/取款多久可以到账? 安东环球如何取款?
有哪些账户等级? 开户需要准备哪些资料? 如何升级我的账户? 真实账户有哪些账户类型?
安东环球账户结算货币是美元或人民币? 可以先模拟投资交易一下吗? 我的资金安全如何在安东环球得到保障? 什么是净值? 为何有挂单距离? 什么是止盈止损? 什么是锁仓保证金? 止盈止损会按设置价格执行吗? 挂单有效期为多久? 什么是锁仓? 止盈止损有效期为多久? 什么是滑点? 什么是挂单?
关于我们
  • 关于ANTO
  • 官网公告
用户中心立即开户
首页 > 行情资讯 >正文

中央经济工作会议:“开局年”的新思路(国联民生宏观陶川)

来源于:英为-推荐

发布日期:2026-01-11 10:06:31

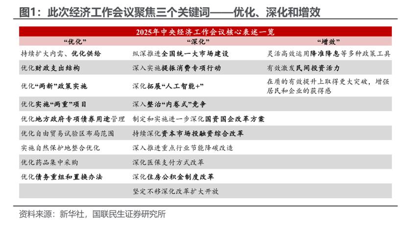
    今年中央经济工作会议的“题眼”发生了很大的变化,概括成一个字就是“质”。去年在布置经济工作时,强调的是“增长”,讲求的是时机力度——“能早则早、抓紧抓实,保证足够力度”。今年核心突出的是“在质的有效提升上取得更大突破”。如何去做?目标上,既要“积极”,也要“务实”;手段上,则聚焦三个关键词——优化、深化和增效。

“优化”的核心在于实施精准的结构性调控,是“逆周期和跨周期调节”变化的重点。最显著的莫过于财政,在保持必要规模的基础上,收入要优化——规范税收优惠;支出要优化——不该花的要“严肃财政纪律”;该花的要调整,优化“两新”和“两重”,规范财政补贴,确保“投资于物和投资于人紧密结合”;债务要优化——调整专项债用途管理,以及调整债务重组和置换方法进一步主动缓解地方债务风险。央地之间也要优化——适当增加中央预算内投资规模,来推动投资止跌回稳。

除此之外,房地产“稳”的重心也明确转向中长期“优供给”,旨在构建新模式,系统性地稳定预期与内需基础。

“深化”指向在根本性、制约性环节上敢于突进,继续加大力度。主要从两方面推进:一是立规矩、建赛场,让竞争更良性。去年提“综合整治”内卷式竞争,今年升级为“深入整治”,态度更坚决。同时推动“制定全国统一大市场建设条例”,打破那些或明或暗的壁垒,让企业在一条公平、透明的跑道上比拼。

二是抓核心、促改革,让动能更可持续。比如在创新驱动上,“人工智能+”不再只是试试水,而是要“深化拓展”到全产业链,并且同步完善治理;“持续深化资本市场投融资综合改革”,则旨在强化对科技创新的金融支持;“进一步深化国资国企改革方案”,推动国企按市场规律运营,从规模优势转向质量与效率优势。

“增效”则是兼顾政策工具短期的效果和中长期的空间。比如更加强调货币政策的“灵活高效”,以及财政与货币政策协同发力。财政政策“优化支出结构”、强化资金统筹,集中财力保障重点领域;货币政策“快速精准运用降准降息等多种政策工具”,精准滴灌科创、小微等关键领域,形成协同增效组合,提升宏观治理效能。

政策红利精准覆盖投资和民生等领域,构建经济发展良性循环。一方面针对不同行业具体情况精准施策,“激发民间投资活力”,实现投资端提质;另一方面在就业、教育、医保等领域提质扩容,“增强居民获得感”的同时,筑牢经济长远发展根基,形成发展与民生改善的良性循环。

风险提示:未来政策不及预期;国内经济形势变化超预期;出口变动超预期。

温馨提示:本站所有文章来源于网络整理,目的在于知识了解,文章内容与本网站立场无关,不对您构成任何投资操作,风险 自担。本站不保证该信息(包括但不限于文字、数据、图表)全部或者部分内容的准确性、真实性、完整性、原创性。相关信 息并未经过本网站证实。

分享到

请打开微信扫一扫

Scan me!

微信里点“发现”,扫一下

二维码便可将本文分享至朋友圈。

热门排行
  • 01 贵金属投资:监控和管理投资风险的策略
  • 02 贵金属投资回顾:成功投资者的故事
  • 03 黄金价格上涨,我还来得及买吗?
  • 04 从全球事件看贵金属投资机会:何时入场最佳?
  • 05 贵金属市场动态:如何捕捉每一个赚钱机会?
  • 06 为什么你的贵金属投资总是错过时机?
  • 07 如何从贵金属投资中获取稳定收益?
  • 08 怎么设置贵金属止盈止损,才不会亏?
  • 09 为啥贵金属能成为避风港?
  • 10 贵金属投资,赚钱的秘诀是啥?

栏目热文

查看更多
  • 鸽派预期因川普暗示来到极致,美股续涨,且看今晚小非农揭晓劳动市场温度!
    美联储12月降息预期持续升温,成为主导全球市场情绪的核心。该预期推动美股在科技股带领下延续涨势,但同时令美元指数承压,为澳元等非美...
  • 有克制的“价”“量”双宽——12月FOMC会议点评
    一、有克制的“价”、“量”双宽此次FOMC会议,核心其实可以总结为:有克制的&l...
  • 中央经济工作会议:“开局年”的新思路(国联民生宏观陶川)
    今年中央经济工作会议的“题眼”发生了很大的变化,概括成一个字就是“质”。去年在布置...
  • 内需暂弱,开年或将回升——12月经济数据前瞻
    12月经济数据前瞻(一)GDP:预计四季度GDP在4.3%左右与三季度相比,四季度GDP增速回落的原因主要体现在三个方面。首...
  • 最危险的市场阶段往往悄然来临
    每年年底,金融市场往往进入平静期。新闻头条减少,波动性下降,许多投资者开始回顾过去一年。乍一看,这些阶段似乎令人感到舒适——几乎像...

中央经济工作会议:“开局年”的新思路(国联民生宏观陶川)

展开全文

    今年中央经济工作会议的“题眼”发生了很大的变化,概括成一个字就是“质”。去年在布置经济工作时,强调的是“增长”,讲求的是时机力度——“能早则早、抓紧抓实,保证足够力度”。今年核心突出的是“在质的有效提升上取得更大突破”。如何去做?目标上,既要“积极”,也要“务实”;手段上,则聚焦三个关键词——优化、深化和增效。

“优化”的核心在于实施精准的结构性调控,是“逆周期和跨周期调节”变化的重点。最显著的莫过于财政,在保持必要规模的基础上,收入要优化——规范税收优惠;支出要优化——不该花的要“严肃财政纪律”;该花的要调整,优化“两新”和“两重”,规范财政补贴,确保“投资于物和投资于人紧密结合”;债务要优化——调整专项债用途管理,以及调整债务重组和置换方法进一步主动缓解地方债务风险。央地之间也要优化——适当增加中央预算内投资规模,来推动投资止跌回稳。

除此之外,房地产“稳”的重心也明确转向中长期“优供给”,旨在构建新模式,系统性地稳定预期与内需基础。

“深化”指向在根本性、制约性环节上敢于突进,继续加大力度。主要从两方面推进:一是立规矩、建赛场,让竞争更良性。去年提“综合整治”内卷式竞争,今年升级为“深入整治”,态度更坚决。同时推动“制定全国统一大市场建设条例”,打破那些或明或暗的壁垒,让企业在一条公平、透明的跑道上比拼。

二是抓核心、促改革,让动能更可持续。比如在创新驱动上,“人工智能+”不再只是试试水,而是要“深化拓展”到全产业链,并且同步完善治理;“持续深化资本市场投融资综合改革”,则旨在强化对科技创新的金融支持;“进一步深化国资国企改革方案”,推动国企按市场规律运营,从规模优势转向质量与效率优势。

“增效”则是兼顾政策工具短期的效果和中长期的空间。比如更加强调货币政策的“灵活高效”,以及财政与货币政策协同发力。财政政策“优化支出结构”、强化资金统筹,集中财力保障重点领域;货币政策“快速精准运用降准降息等多种政策工具”,精准滴灌科创、小微等关键领域,形成协同增效组合,提升宏观治理效能。

政策红利精准覆盖投资和民生等领域,构建经济发展良性循环。一方面针对不同行业具体情况精准施策,“激发民间投资活力”,实现投资端提质;另一方面在就业、教育、医保等领域提质扩容,“增强居民获得感”的同时,筑牢经济长远发展根基,形成发展与民生改善的良性循环。

风险提示:未来政策不及预期;国内经济形势变化超预期;出口变动超预期。

行情资讯

鸽派预期因川普暗示来到极致,美股续涨,且看今晚小非农揭晓劳动市场温度!
2026-01-11 18:08:15
有克制的“价”“量”双宽——12月FOMC会议点评
2026-01-11 10:06:32
中央经济工作会议:“开局年”的新思路(国联民生宏观陶川)
2026-01-11 10:06:31
内需暂弱,开年或将回升——12月经济数据前瞻
2026-01-11 10:06:31
最危险的市场阶段往往悄然来临
2026-01-11 09:56:15
查看更多

加拿大MSB严格监管

监管号:M20426075

安东环球

关于我们交易产品平台下载最新公告安东学院

帮助中心

常见问题账户相关存款&取款交易问题

热门产品

商品指数股票

行业资讯

财经日历行情资讯专家评论

联系我们

400-842-8959[email protected]在线客服

微信公众号二维码

风险提示:在进行交易前,请详细阅读风险披露声明,以了解相关风险信息。虽然在线交易为客户提供了便利和效率,但并不减轻保证金交易本身的风险。
因此,投资者在参与交易之前必须做好充分准备,以应对潜在的风险。

Copyright © 2024 安东环球(Anto Global)版权所有,保留所有权利,不得转载

客户协议 风险披露 隐私政策 免责声明
Android & IOS用户
扫码下载APP
开立账户在线客服公告中心
安东环球APP开户领 $6000 赠金
立即下载